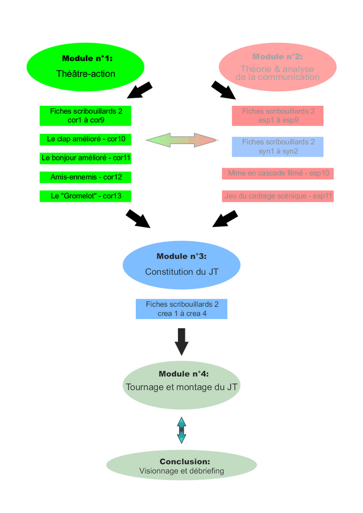
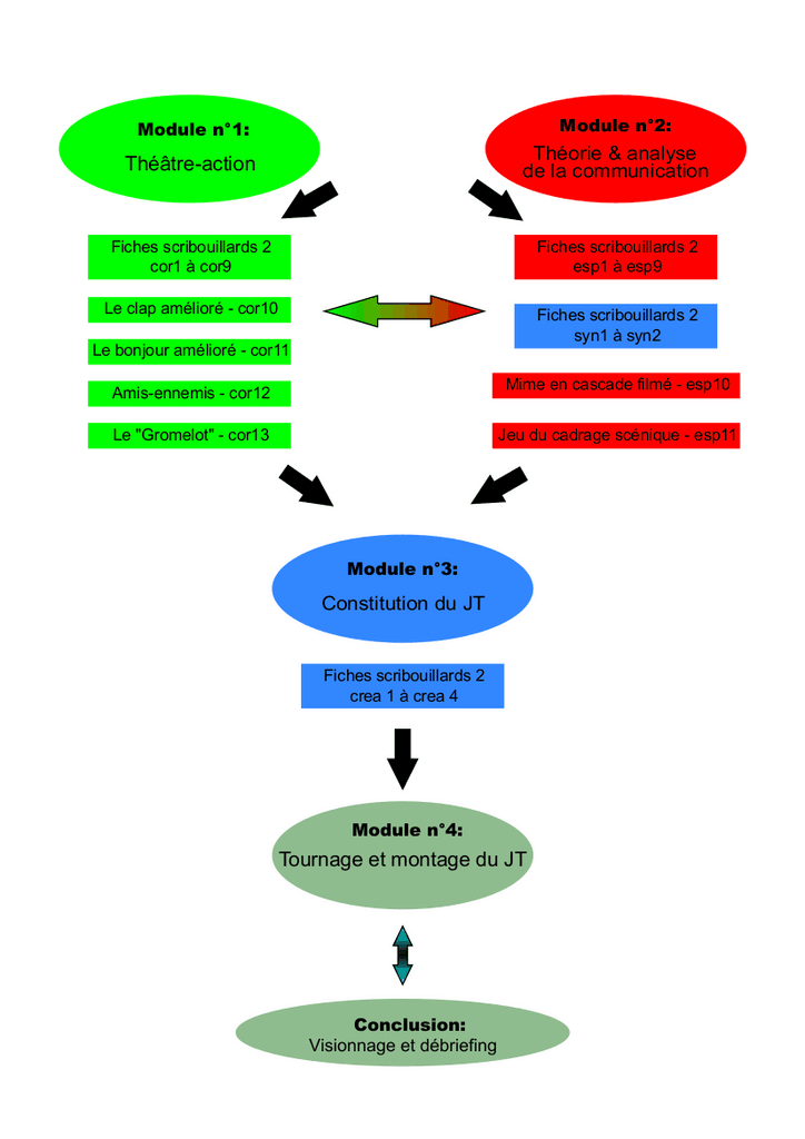
Fiches outils
C'est quoi ?
En 2016, le projet a eu pour objectif de proposer aux jeunes enfants (8 à 12 ans) d’aborder de manière ludique l’information qui est véhiculée dans notre démocratie et de porter un regard plus critique sur la manière dont cette information peut être transmise,
parce qu'un acteur citoyen doit d'abord être un acteur "critique" !
Des enfants issus d'une école primaire (L'Ecole Communale de Bonlez) et d'une école secondaire (Athénée Royal de Rixensart) se sont lancés dans l’écriture, la théâtralisation et la réalisation de capsules JT. Un projet à réaliser par vous à l'aide des outils qui sont mis à votre disposition !
Le troisième volet de 2017 nous a permis d’aborder une nouvelle fois le thème de l'information qui est véhiculée dans notre démocratie et de porter un regard plus critique sur la manière dont cette information peut être transmise à travers les nombreux médias,
parce qu'un acteur citoyen doit d'abord être un acteur "critique" !
Des étudiants de rhétos, issus de deux écoles de secondaires, l'IPES à Wavre et le CEPES à Jodoigne
se sont lancés dans l’écriture, la théâtralisation et la réalisation de capsules JT.
Un projet à réaliser par vous à l'aide des outils qui sont mis à votre disposition !
parce qu'un acteur citoyen doit d'abord être un acteur "critique" !
Des enfants issus d'une école primaire (L'Ecole Communale de Bonlez) et d'une école secondaire (Athénée Royal de Rixensart) se sont lancés dans l’écriture, la théâtralisation et la réalisation de capsules JT. Un projet à réaliser par vous à l'aide des outils qui sont mis à votre disposition !
Le troisième volet de 2017 nous a permis d’aborder une nouvelle fois le thème de l'information qui est véhiculée dans notre démocratie et de porter un regard plus critique sur la manière dont cette information peut être transmise à travers les nombreux médias,
parce qu'un acteur citoyen doit d'abord être un acteur "critique" !
Des étudiants de rhétos, issus de deux écoles de secondaires, l'IPES à Wavre et le CEPES à Jodoigne
se sont lancés dans l’écriture, la théâtralisation et la réalisation de capsules JT.
Un projet à réaliser par vous à l'aide des outils qui sont mis à votre disposition !


